Могућност испоруке
| Број игле на једној плочи | 0- 1000 | ДИЗАЈН ВРИЈЕМЕ ДОСТАВЕ (РАДНИ ДАНИ) | 3- 5 Дан |
| 2000 - 3000 | 5-7 дана | ||
| 4000 - 5000 | 8- 12 Дан | ||
| 6000 - 7000 | 12 - 15 Дан | ||
| 8000 - 9000 | 15 - 18 Дан | ||
| 10000 - 13000 | 18 - 20 Дан | ||
| 14000 - 1 5000 | 20 - 22 Дан | ||
| 16000 - 20000 | 22 - 30 Дан | ||
| Екстремна могућност испоруке | 10000 ПИН / 6 дана |
Дизајнеристи
Тонтек има неколико година професионалног искуства са дизајном ПЦБ-а, робусног процеса дизајна и свеобухватне техничке подршке. Ми смо на челу дизајна ПЦБ-а, а - дубинским истраживањима и експертизом у високим подлогама и процесима брзине.
Врсте дизајна укључују високе - фреквенција, микроталасна, високог - брзина, високи - густина, висока - напон, висок - снага, високи -.- флексибилни флексибилни одбори. Наш свеобухватни систем симулације ДФКС-а бави се производњом у раној процесу дизајна, испуњавајући захтеве купаца у широком спектру области, укључујући дизајн, распоред, трошкове, материјале, производне процесе, поузданост и сигурност.
Подржавамо софтвер за маинстреам дизајн, укључујући, али не ограничавајући се на Аллегро, јастучиће, Алтиум и ментор. Схематски софтвер укључује ЦИС / ОРЦАД, Цонцепт - ХДЛ, Протел ДКСП, ментор ДКСДесигнер и дизајнерско снимање.
|
Максимална стопа дизајна сигнала |
224Г - пам4 |
Максимални број дизајна |
150000 пин |
|
Максимални број дизајнерских слојева |
68 спратова |
Максимални број БГА пин |
8371 |
|
Максимални број БГАС-а |
120 |
Минимални дизајн БГА дизајна |
0,3 мм |
|
Минимално механичко бушење |
6 мил |
Минимално ласерско бушење |
4 мил |
|
ФПЦ дизајн |
20 - Крута флексибилна плоча слоја |
ХДИ дизајн |
Слепи сахрањени виас, виас у јастучићима, закопано капацитет, сахрањен отпор |
|
Минимална ширина линије / размак линије |
2 милиона / 2 мил (ХДи) |
Дизајн домена
Укључена поља
ИТ комуникација
Прекидачи, рутери, оптички модули, сами- Развили су 4Г / 5Г Хигх [{3}} крајња опрема за пренос, пртљажник и приступ мрежном опрему, оптичке мреже, мрежне опреме за складиштење, масивно складиштење итд.
Медицински уређаји
Опрема за ултразвуку, опрема за магнетне резонанције, дигитални к - Раи Слике, ин витро дијагноза (ИВД), ЦТ, инфрацрвени мерење температуре и откривање температуре, анализатори честица, суви хемијски анализатори, хемијски детектори, анализатори, монитори и друга опрема.
Рачунар
Цлоуд Цомпутинг, Велики подаци, сервери, АИ рачунарски напајање, преносни рачунари, таблет рачунари, мрежна меморија и друга опрема.
Индустријска контрола
Artificial intelligence, robots, machine vision, intelligent manufacturing equipment, environmental monitoring, smart grids, power distribution networks, clean energy equipment, engineering machinery, agricultural machinery, fire protection equipment and other industrial automation equipment.
Полуводич
Интегрисани кругови, потрошачка електроника, комуникациони системи, фотонапонска производња електричне енергије, осветљење, високо - претварање снаге и друге чипове.
Нова енергетска возила
Интелигентни системи за вожњу, АДАС сензори, високи - рачунарским јединицама, моторне јединице, претварачи, батеријски пакети, дигитални комуникацијски пролаз, претварачи електроенергетске комуникације, милиметар - дипломирани панорамски фотоапарати, сензори, системи за забаву у возилу, панорамски фотоапарати.
Мултимедијални
Сигурносна и праћење опреме, носив уређаји, интерактивна настава Све - у - онима, Смарт Цонференце Системс, ЛЦД телевизори, дигиталне камере, дигиталне камере, Блуетоотх звучнике, пројектори, ГПС, ВР, Смарт Логистицс итд.
Прелаз
Железничка транзитна возила и разна електромеханичка опрема, железнички транзитни аутономни оперативни системи, командни системи за отпреме воза, опрема за тестирање, системи за праћење опреме, системи за вучу, кочиони системи итд.
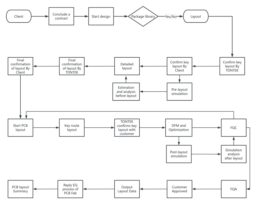
Процес дизајнирања
Корисници су дужни да обезбеде: шеме, нетлисте, дијаграми структуре, подаци о уређају за новостворену библиотеку, захтеве за дизајн итд.
- Тонгтаи Електроника Изглед и преиспитивање усмјеравања: Овај преглед ће се спровести у складу са прописема дизајна Тонгтаи Електроника, смерницама за дизајн, захтеве за дизајном клијената и релевантне контролне листе.
- Потврда о изгледу купца: Тонгтаи Елецтроницс ће пружити распоред и структурирати датотеке да клијент прегледа. Купац ће потврдити рационалност распореда, схему стакла, схему импеданције, структуру и паковање и потврдити параметре усмеравања.
- Дизајн излаз података: ПЦБ Изворне датотеке, Гербер датотеке, монтажне датотеке, датотеке шаблоне, датотеке структуре итд.

Решења
|
Процесор |
Хиличин: хи31 / хи35 / хи37 серија |
|
Роцкцхип: РК33 / 32/31/30/35/18 Серија |
|
|
Лоонгсон: Лоонгсон 1 / Лоонгсон 2 / Лоонгсон 3 серија |
|
|
Сунваи: 3232/3231/1621/1631/421 |
|
|
Феитиан: ФТ-2500 / ФТ-2000 / ФТ-1500 Сериес |
|
|
Цамбрицон: Ц10 |
|
|
АМД: Фп3 / ФП5 |
|
|
Интел: Пурлеи Иви Бридге и Санди Бридге Сериес Вхитлеи Еагле Стреам Схарк Баи Мобиле Платформ Грантлеи Лаке ЦоффЕлаке - Х Ледено језеро Цомет Лаке Тигер Лаке Е810 Цоопер Лаке Е810 |
|
|
Марвелл: ПКСА920 / 920Х серија / 3кк / 27к кселерад серија Армада1000 / 1500 98 ЦКС8129 / 8297 |
|
|
Куалцомм / СПРД / МТК Мобиле: МСМ 86 КСКС / 82КСКС / 76КСКС СЦ9610 / 8810/6820 МТ6573 / 6575/6577/6589 |
|
|
Фреесцале ПоверПЦ серија: МПЦ8541 / 8548/8555 / 8641 П2020 |
|
|
ТИ: АМ35Кс / 38Кс / 335Кс / 437Кс / 5К2ЕКС / П3505 ОМАП 4430 66 АК2ЕКС / АК2ХКС Ц667Кс |
|
|
АДИ: АДСП-21КСКСКС АДУЦМ70КСКС / 71КСКС |
|
|
ФПГА / ЦПЛД |
Ксилинк: Спартан - 6 Спартан -7 ФПГА Артик-7 КИНЕКС-7 ВИРТЕКС-7 ВИРТЕКС5 ЗИНК-7 ВИРТЕКС-УЛТРАСЦАЛЕ КСЦВУ7П / КСЦВУ9П / КСЦВУ11П / КСЦВУ13П / КСЦВУ15П / КСЦВУ19П |
|
Интел / Алтера: Стратик серија (С10) Арриа Сериес (А10) Цицлоне Сериес Мак Сериес 1СГ280 НФ43 |
|
|
Цавиум: ЦН9КСКСКС ЦН8КСКСКС ЦН7КСКСКС ЦН6КСКСКС НИТРОКС ИИИ НИТРОКС ПКС ЦН50КСКС |
|
|
Решетка: мацхк03 сериес мацхк02 сериес латтицеецп3 Сериес ИЦЕ40 серија |
|
| Модули и чипс за напајање |
ТИ: ТПС62КСКСКС / 65КСКСКС ТПС75КСКСКС / 82КСКСКС ТПС54КСКСКС / 40КСКСКС ЛМ51КСКСКС / 50КСКСКС ПТХ0КСКСКС БК25КСКСКС / 24КСКСКС |
|
Ренесас: ИСЛ91302Б ИСЛ91301А ИСЛ91301Б ИСЛ99140 ИСЛ99227 |
|
|
МПС: МПМ26КСКС / 35КСКС МПМ36КСКС / 38КСКС МПМ54КСКС МЕЗД41КСКСКС |
|
|
Интел: ем2140п01ки |
|
|
Линеар: ЛТМ46КСКС / 80КСКС |
|
|
Маким: мак 8698 / 8903а |
|
| ЧИП ЦОНВЕРСИОН ИНТЕРФАЦЕ |
Броадцом: БЦМ56334 / 56331 / 56960/56980/56990 БЦМ84793 / 8129/88370 / 88470 ...... НЛА122048 |
|
АДИ: АД5767/4001/9776 / 9779 АД9788/8370 / 8012 АДЕ9000 АДАК7980 / 7988 |
|
|
ТИ: АДС8860 / 8861 / 54Ј60 АДЦ32РФ45 / 3244/8775 АДЦ39Ј84 / 80004 ДАЦ5681ДАЦ3282 |
|
|
Марвелл: 88Е6083 / 1111/8070 / 8059 88 ДЕ 2750 |
|
|
ПМЦ: ПМ5440 / 5990 / 80КСКС |
|
|
Цларифиц: ЦЛ20010 |
|
| Мемори Цхипс |
Самсунг: ДДР2 ДДР3 ДДР4 ДДР5 ГДДР5 / ГДДР5Кс / ГДДР6 |
|
Хиник: ДДР2 ДДР3 ДДР4 ДДР5 ГДДР5 / ГДДР5Кс / ГДДР6 ХБМ / ХБМ2 / ХБМ2Е |
|
|
Елпида: ДДР2 ДДР3 |
|
|
Мирцон: ДДР2 ДДР3 ДДР4 ДДР5 ГДДР5 / ГДДР5Кс / ГДДР6 |
|
|
Ципресс: ЦИ7Ц1510 ЦИ7Ц1565 ЦИ7Ц25КСКС |
